

附件:“学创杯”2018全国大学生创业综合拟大赛章程
一、组织形式及机构
(一)组织单位
主办单位:高等学校国家级实验教学示范中心联席会经济与管理学科组
总决赛承办单位:内蒙古财经大学
省赛承办单位:详见各省选拔赛通知
技术支持单位:杭州贝腾科技有限公司
(二)组织机构
1.大赛组委会
主 任:戚桂杰 高等学校国家级实验教学示范中心联席会经管学科组组长
副主任:任晓阳 高等学校国家级实验教学示范中心联席会经管学科组副组长
张 莉 高等学校国家级实验教学示范中心联席会经管学科组副组长
周红刚 高等学校国家级实验教学示范中心联席会经管学科组秘书长
委 员:陶 田 高等学校国家级实验教学示范中心联席会经管学科组顾问专家
尤赤矶 高等学校国家级实验教学示范中心联席会经管学科组顾问专家
毛志山 高等学校国家级实验教学示范中心联席会经管学科组顾问专家
秦艳梅 高等学校国家级实验教学示范中心联席会经管学科组顾问专家
黄 林 杭州贝腾科技有限公司总经理
其他经管类国家级实验教学示范中心负责人
2.大赛执委会
主 任:承办学校校领导
副主任:承办学校实验教学示范中心领导
杨海军 高等学校国家级实验教学示范中心联席会经管学科组秘书
肖竟成: 杭州贝腾科技有限公司市场总监
总协调:尤赤矶 高等学校国家级实验教学示范中心联席会经管学科组顾问专家
二、竞赛类型
(一)全国大学生创业综合模拟大赛
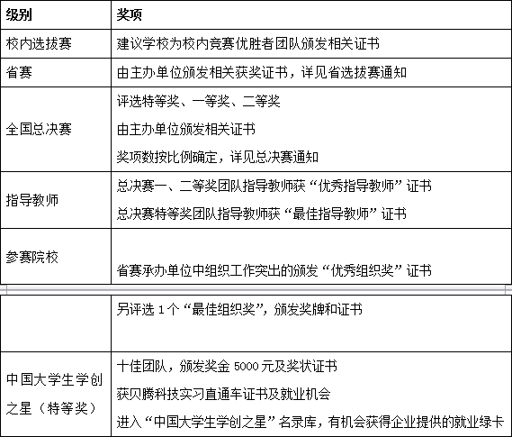
全国所有高校在校大学生可参加大学生创业综合模拟大赛,最终总决赛将评选出全国十佳“学创之星”团队,各获5000元奖金及奖状证书,同时获得贝腾科技实习直通车和就业机会。
(二)全国十佳创新创业导师评选活动
全国所有高校从事创新创业教育的教师可参加全国十佳创新创业导师评选活动,入选者将各获5000元奖金及奖状证书,同时被贝腾科技聘为特聘创业导师。
三、竞赛内容
(一)大学生创业综合模拟大赛
大学生创业综合模拟大赛分为校内选拔赛、省赛、全国总决赛等三个环节。比赛软件采用《创业之星》创业综合模拟软件作为竞赛平台。大赛官方网站:http://cyds.monilab.com
1.校内选拔赛
1)本次大赛分为本科组和高职组。各本科和高职院校相关学科竞赛主管部门负责选拔,每所院校报名不超过三支团队,统一报名,分别参加本科组和高职组省赛。
2)学校没有组织校内比赛或推荐的,学生可以自主网上报名,由技术支持单位组织选拔赛选取前三名的队伍代表学校参加省赛。
2.省赛
1)以省或直辖市为单位进行现场省赛。个别偏远地区以及报名较少的省市参加全国统一的网络选拔赛。省赛由执委会统一组织,由技术支持单位负责执行,晋级名额根据报名情况按比例确定。
2)省赛采用软件模拟竞赛形式,以软件模拟成绩作为晋级总决赛条件。
3)有意承办省赛的学校可以登录大赛网站下载承办申请表递交至大赛组委会。
4)省赛评选一等奖、二等奖,颁发省级获奖证书。
3.全国总决赛
1)全国总决赛规模:本科组80支团队,高职组40支团队。本科与高职分别竞赛及评奖。同一学校限一支团队晋级参加全国总决赛。总决赛承办单位和上届总决赛承办单位可直接获得一个总决赛名额。
2)全国总决赛竞赛形式:软件对抗和创业计划书两部分,且分别计分,按名次核定分数, 软件比赛小组第一名满分 60 分,第二名 59 分,名次分差 1 分/名,依此类推;计划书比赛第一名满分 40 分,第二名 39.5 分,名次分差 0.5 分/名,依此类推。两项分值合计后为该团队总分。
3)总决赛赛项要求另见竞赛官网总决赛通知。总决赛按比例评选特等奖、一等奖、二等奖。特等奖团队同时获得“中国大学生学创之星”称号。
4.比赛规则
1)参赛者必须是具有学籍的本校在校学生,本科院校学生参加本科组竞赛,高职院校学生参加高职组竞赛。
2)参赛队以学生组队形式参加。每队参赛人员至多3 人,每个学生至多参加一个队。每队配备1-2名指导老师,老师可以指导多个队。学校选送参赛队队员必须使用真实学生身份报名,如实填写参赛者姓名、所在学校、年级、联系方式、身份证等信息。如冒用他人姓名申报参赛,一经发现即取消该队参赛资格。
3)大赛分为校内选拔赛、省赛、全国总决赛等3个环节。校内选拔赛、省赛均采用软件模拟,以软件模拟成绩为最终晋级依据。省赛以现场赛形式分别选出80支本科团队和 40 支高职团队进入全国总决赛,每个学校至多有1支队晋级全国总决赛。如果在省赛分组中同一学校具备晋级总决赛资格的队伍超过1支,具体选哪支队伍代表该校参加总决赛由该校自行确定。全国总决赛相关事项另见总决赛通知。
4)软件比赛进行若干轮的创业经营决策。参赛团队将通过模拟经营一家研究、开发、生产、批发及零售的某一行业的公司,和其他若干家(以实际参加比赛队伍数为准)企业展开激烈的市场竞争。软件模拟系统自动评分,最终形成竞赛名次。
5)进入全国总决赛的参赛队伍差旅费和住宿费自理。如未按规定时间报到,将视为自动放弃参加全国总决赛资格。参加全国总决赛的队伍,必须全员出席总决赛。若有成员因故不能参加而需要更换队员,必须提前向执委会提出申请,得到批准后,在报到现场必须出具学校的证明文件,否则视为放弃比赛资格。
6)总决赛报到现场将根据赛前提供的身份信息进行抽检核对,如果身份信息不符,将取消参加全国总决赛的资格。
7)各参赛队伍在比赛中如有作弊行为、或对其他参赛队采取任何明令禁止的行为干预比赛进程,经评判,可以给其警告、严重警告并通报批评。对于违规严重者,经报告执委会,由执委会调研、讨论后,可以给予直至取消比赛资格的处分。比赛前将发布详细《竞赛规则》。
8)软件竞赛使用的行业模板详见竞赛官网通知。
5.日程安排


6.奖项设置


7. 报名及其他事宜
1)各学校应有一个明确的管理机构(社团)或指定专人负责报名和组织比赛。校内初赛期间,参加大赛的同学可直接联系学校相关负责人、学院、实验中心、相关任课老师报名。
2)参赛的院校,请直接登陆大赛官方网站获取报名方式等信息。


大赛微信号:xcbcyds
报名邮箱: xcb2018@bster.cn
大赛官网:http://cyds.monilab.com, 报名表格请到官网下载。
报名表盖章后传真至:0571-88197889-802。同时发送电子表格到报名邮箱。
3)大赛软件免费使用。参赛学校可联系技术支持方开通在线竞赛训练账号。
4)大赛使用软件简介、使用环境、申请和使用方法等,请访问大赛官方网站获取详情。
5)全国总决赛将由组委会授权承办单位现场举行。参赛费标准另行通知。
校内选拔赛、省赛咨询电话:0571-88197889-814、815、816
学创杯创业竞赛学生群:31591877 学创杯创业竞赛教师群:292297555
(二)第二届全国十佳创新创业导师评选活动
为落实党中央、国务院提出的大众创业、万众创新的重大部署,深入实施创新驱动发展战略,加快建立和完善创新创业教育课、体系,提高创业指导教师教育教学和指导学生创业实践水平,教育部高等学校国家级实验教学示范中心联席会经管学科组在2017年举办了首届全国十佳创新创业导师评选活动,活动开展之后受到了广大高校教师的欢迎和积极参与,现决定于2018年 1 月启动第二届全国十佳创新创业导师评选活动。
1.活动形式
活动分为征集、展示、评选、示范课四个阶段。
1)征集阶段
全国从事高校创新创业教育领域的教师均可参加。参与评选的教师须递交创新创业课程、的相关课件、视频等素材至评审委员会。具体形式可参见申报材料部分。
2)展示阶段
“学创杯”大赛官方网站将开展创新创业课程展示活动(视频形式)。
3) 评选阶段
由学科组组建专家团队,对参与者递交的素材进行评选,同时大赛官方微信开设投票通道, 针对网站展示的课程内容,进行评审和投票评选产生“全国十佳创新创业导师”,“学创杯”总决赛期间颁发证书和奖金。具体分值详见评选标准。
4) 示范课阶段
示范教学展示安排在“学创杯”总决赛期间,由获奖教师代表开展每人 45 分钟的教学示范课。
2.日程安排


3.组织机构及评委会
主办单位:教育部高等学校国家级实验教学示范中心联席会经管学科组
支持单位:杭州贝腾科技有限公司
评委会:学科组领导、部分成员单位负责人等
4.申报材料
1)包括创新创业课程教学大纲、教学PPT等相关资料(不少于16课时)。
2)创新创业课程教学视频(不少于30分钟,主题明确)。
3)所获荣誉证明材料复印件(创业竞赛、学术论文等获奖证书)。
4)其他可以辅助说明的相关材料等。
备注:课程教学形式包括二种:理论课、实践课。实践课可采用手工道具或任何创业模拟训练软件(传统物理手工沙盘形式除外),如实践课程基于贝腾科技《创业之星》或《创业综合实训平台》等产品,贝腾科技可为老师提供免费培训指导并提供教学账号。
5. 具体流程及奖项设置
1)申报方式:由教师本人依据其任职岗位和条件填写申报表,并提交能够反映其教学质量、学术水平及履行现职以来的业绩等方面的材料。经单位确认盖章后推荐。每个院校至多可申报3个名额。
2)评审:对收到的申报材料,组织机构将组织专家评审委员会,针对参与者的工作业绩、教学能力进行认真、全而的评估打分。结合官方微信票选结果,最终确定当年度“十佳创新创业导师”。
3) 颁奖:“学创杯”总决赛期间公布获奖名单,颁发证书及奖金。
4) 奖项:评选“全国十佳创新创业导师”十名,颁发荣誉证书和奖金:伍千元/人。同时被杭州贝腾科技有限公司聘为特聘创业导师。
6. 主要评选标准
1) 资历及任职年限(5%)
从事创新创业课程教学1年以上,能够积极承担教学任务,教学工作饱满,课堂效果好或而向全校推出具有实验(实训)教改特色,主动承担答疑和辅导工作,在学校教学工作考核中获得过优秀评价。
2) 教学课件(30%)
依据递交的创新创业课、教学大纲、教学 PPT 评分。
3) 教学视频评选(30%)
依据递交的创新创业课程教学视频评分。
4) 创业实践活动(10%)
组织并指导学生参与国家级创业竞赛并获奖。(如:“创青春”、“互联网+”、“学创杯”等)。
5) 获奖情况(5%)
积极参加教学研究、科学研究或技术创新,公开发表过创业教育实验教学相关的学术论文给予加分。具备丰富的实验教学设计能力和实验教学组织能力。能够利用现代教育技术开展实验教学工作。
6) 网络投票(20%)
依据在大赛微信公众号上各参与者的投票情况确定。
7.报名及其他事宜


大赛微信号:xcbcyds
大赛官网:http://cyds.monilab.com, 报名表格请到官网下载。
报名表盖章后传真至:0571-88197889-802。同时连同申报资料发送电子表格以下邮箱: 学科组秘书:杨海军,yhj@sdu.edu.cn
竞赛组委会:肖竞成,xjc@bster.cn
具体事项咨询电话:0571-88197889-814、815、816
附件:“学创杯”全国大学生创业综合模拟大赛回顾
为激励大学生弘扬时代精神,培养创业意识,提高创业能力,促进高校就业创业教育的蓬勃开展,发现和培养一批具有创新思维和创业潜力的优秀人才,同时鼓励高校组建创业模拟实验实践平台,积极开展各类大学生创业竞赛,高等学校国家级实验教学示范中心联席会经济与管理学科组已成功举办“学创杯”2014、2015、2016、2017四届全国大学生创业综合模拟大赛。
在2013年由武汉大学和江汉大学联合举办首届创业创新教学研讨会后,2014年首次引入“学创杯”全国大学生创业综合模拟大赛。总决赛于5月份在重庆工商大学举行,共有来自全国278所高校5000多支队伍参赛。60支团队入围全国总决赛,争夺全国大学生学创之星。
“学创杯”2015全国大学生创业综合模拟大赛总决赛暨创新创业教育成果展在广西大学举行。来自全国80多所高校的专家与学者参与研讨,63支代表队历时半年在全国315多所高校8000多支参赛队伍中脱颖而出进入总决赛。总决赛经过“软件模拟经营”和“创业策划书答辩”两方面比拼,综合评审裁定和软件系统打分结果,来自广西大学、安徽财经大学、武汉理工大学等高校共10支队伍摘得特等奖及“学创之星”的殊荣。
“学创杯”2016全国大学生创业综合模拟大赛总决赛暨创新创业教育师资培训在河北经贸大学拉开帷幕。2016年“学创杯”首次纳入高职院校,参与院校总数超过500所,团队数量超过1万支,近十万大学生参与了本次大赛。
“学创杯”2017全国大学生创业综合模拟大赛总决赛暨全国高校创新创业实践教学研讨会在湖北经济学院圆满落幕。大赛自启动就得到了全国各高校师生的热烈响应,吸引了近600所高校,万余支团队参与。经过激烈的校内赛、区域选拔赛,最终来自全国104所院校的104支代表队进入总决赛。四年来“学创杯”比赛规模和影响力越来越大,持续激励大学生弘扬时代精神,培养创业意识,提高创业能力,促进高校就业创业教育的蓬勃开展,发现和培养一批具有创新思维和创业潜力的优秀人才,同时积极推动了高校组建多种形式的创业模拟实践教学平台。


“学创杯”2017总决赛——湖北经济学院


“学创杯”2016总决赛——河北经贸大学


“学创杯”2015总决赛——广西大学


“学创杯”2014总决赛--重庆工商大学