在线留言
新闻动态
公司动态
创业学院
双创认知体验区
双创能力训练区
双创项目实践区
双创项目孵化区
数智管理运营区
职场直通车
创业课程
创业认知实践
创业基础实践
初创企业管理
创业综合管理
双创训练
认知创业训练系统
创业团队训练系统
领导力大演练系统
商机筛选训练系统
模式创新训练系统
创业资源训练系统
TRIZ创新训练系统
"BOSS秀"赛辅平台
疯狂项目打磨平台
赛事活动
“学创杯”创业竞赛
“挑战杯”创业竞赛
其它创新创业大赛
“一带一路”金砖大赛
虚拟仿真
创新创业仿真实验室
营销管理仿真实验室
财务管理仿真实验室
决策模拟仿真实验室
经营管理仿真实验室
人力资源仿真实验室
沙盘模拟仿真实验室
物流管理仿真实验室
社会创业仿真实验室
药品经营仿真实验室
案例中心
本科院校应用案例
高职院校应用案例
中职院校应用案例
研修中心
贝腾创业研修院
贝腾管理研修院
贝腾创业研究院
关于贝腾
公司简介
发展历程
客户分布
招贤纳士
联系我们
热门文章
展示精彩技能,推动职教改革
华南理工大学工商管理学院选用《经营之道》
欢迎申报 | 贝腾科技命题入选中国国际大学生创新大赛(2025)产业赛道!
2025年江苏省职业院校创新创业大赛成功举办!
关于举办2025第九届一带一路暨金砖国家技能发展与技术创新大赛第二届企业数智化管理赛项赛前培训会的通知
2023年四川省大学生企业管理挑战赛开启报名!
关于开展2023年湖南黄炎培职业教育奖创业规划大赛的通知
“创响中国·浙江大学站”系列——第五届中国“互联网+”大学生创新创业大赛创业导师专题培训会成功举行
关于举办河北省高校创新创业课程体验交流会的通知
关于举办2025一带一路暨金砖国家技能发展与技术创新大赛第二届企业数智化管理赛项全国选拔赛的通知
当前位置:
网站首页
新闻动态
公司动态
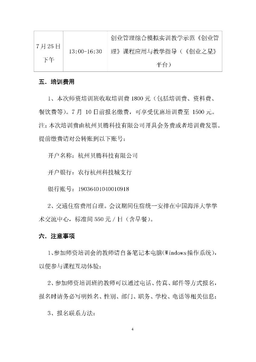
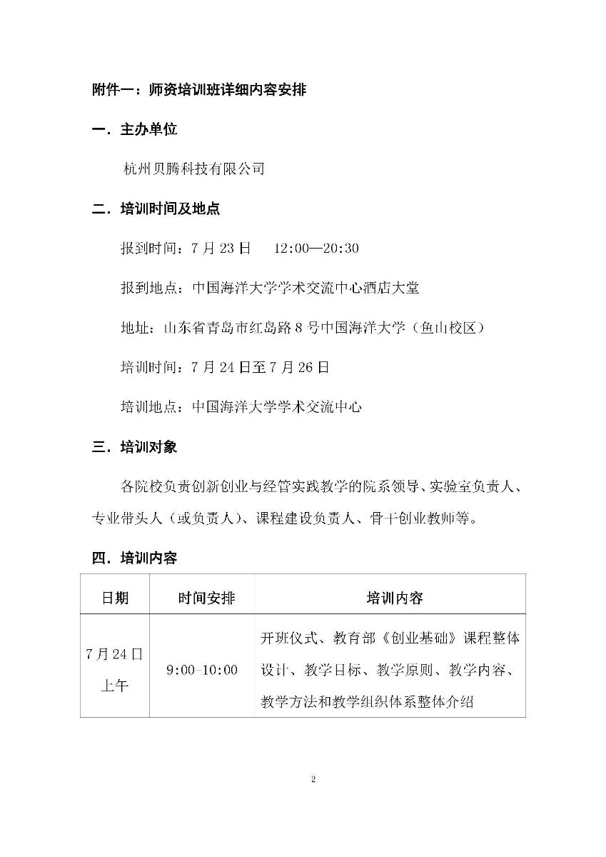
2018全国高校创新创业暨经管实践教学高级研修班(青岛)邀请函
时间:2018-06-13 10:16:00.0 作者:bster 点击:624
2018全国高校创新创业暨经管实践教学高级研修班(青岛)邀请函
报名请下载附件:
报名回执